Thinking with Technology
Targeting Thinking in the Classroom
   
 

2. The Seeing Reason Tool


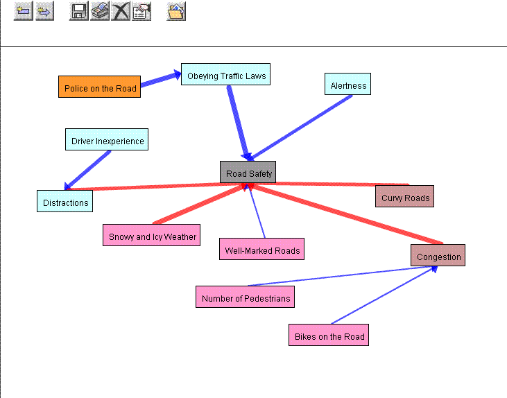
The Seeing Reason Tool is an online tool for mapping cause-and-effect relationships. Learners create visual representations of the factors and relationships in a cause-and-effect investigation. These maps make thinking
visible and promote collaboration as learners refine their understanding.

SeeingREason

Open: www.intel.com/education/seeingreason

  1. View the overview page.
  2. Click Project Examples, and then Unit Plans.
  3. View and discuss the use of Seeing Reason within the unit plan, Road Safety.
  4. Click the Back button and then click Try the Tool.
  5. Read the description of the demo and then click Demo.
  6. Practice reading the map and double-click existing factors and the relationship arrows to read their descriptions.
  7. Experiment with the map by adding factors and relationships.
 

filler

Intel® Teach Programme
Participant Version 2.5 (SA) | Thinking with Technology